一、项目名称
2024年京都大学、东京大学暑期定制项目
二、项目外方高校
日本京都大学、东京大学
三、外方高校简介
京都大学(Kyoto University)是日本的一所国立综合性大学,成立于1897年,学校位于日本古都京都市,是日本最著名、最有声望的大学之一,综合排名位于日本第2位,2023年QS世界排名36位。京都大学以“自由的学风”为建校理念,重视科学研究。京都大学诺贝尔奖获得者辈出,如汤川秀树、吉野彰等,被誉为“科学家的摇篮。
东京大学,简称“东大”,是一所位于日本东京都文京区的综合性国立大学,创办于1877年,是日本第一所国立综合大学,也是亚洲最早的西制大学之一。东大在日本享有极高的声誉,并在全球也享有盛誉,被视为世界级著名大学。2024年QS世界排名28名。
四、项目日程
项目时间:2024年7月16-27日
具体日程表请参考附件
五、项目费用
16800元/人(含课程费、住宿费、活动费、接送费、保险费等;不含签证费、往返机票、餐费及其他个人消费)
六、项目亮点
了解⽇本式经营与百年⽼铺传承和发展、京都城市建筑设计与百年町家研究、⽇本泛艺术设计探讨、社会创业与可持续发展、⻘年创新与创业的实例与思考
七、资助政策
学校资助:亚洲地区不超过5000元/生;
注:每位同学一个自然年内仅可获得一次寒暑假项目资助。
学院资助:漫岛动漫
学生5000元/人,其他学院请咨询各学院负责人
八、报名方式
1.填写附件:《漫岛动漫
2024年出国(境)短期交流项目学生信息统计表》发送至权老师邮箱:[email protected]
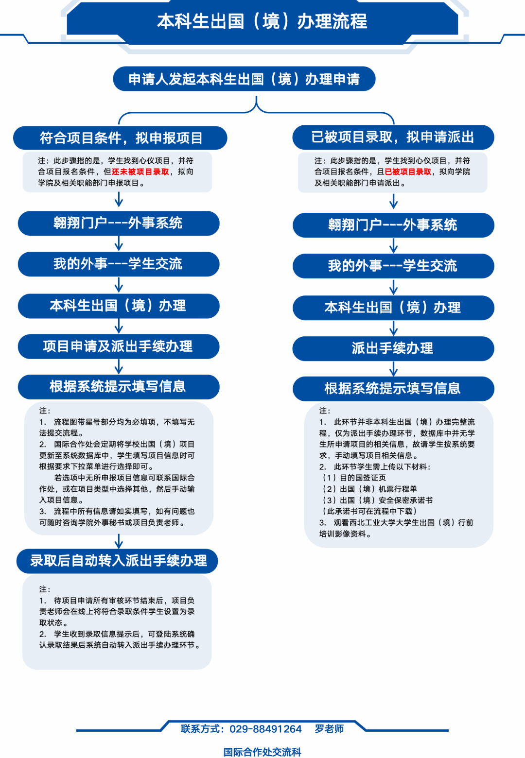
2.参照下图登陆翱翔门户-外事系统进行网上手续办理。

九、项目联系人
漫岛动漫
权老师
电话:88431129
邮箱:[email protected]
十、项目答疑群
